Police Accountability Board

  1. Police Accountability Board
  2. Administrative Charging Committee
  3. Trial Board

NEXT MEETING of the Police Accountability Board - January 21, 2026 at 6 pm. 

This meeting will be held in the First Floor Conference Room at Winchester Hall. 

Schedule for 2026 PAB Meetings

 

Wednesday, January 21st - 1st Floor Hearing room

Wednesday, April 15th - 1st   Floor Hearing room 

Wednesday, July 15th - 1st Floor Hearing room  

Wednesday, October 21st - 1st Floor Hearing room

 

Overview
In the wake of incidents across the country of misconduct and criminal acts involving police officers, particularly those that resulted in serious injury or death of a citizen, the Maryland General Assembly enacted substantial legislation focused on police reform during the 2021 legislative session. 

House Bill 670, the Maryland Police Accountability Act of 2021 – Police Discipline and Law Enforcement Programs and Procedures, effective July 1, 2022, requires that each county governing body establish a Police Accountability Board. After a robust public process, Frederick County adopted its Police Accountability Board and Administrative Charging Committee legislation on April 26, 2022.

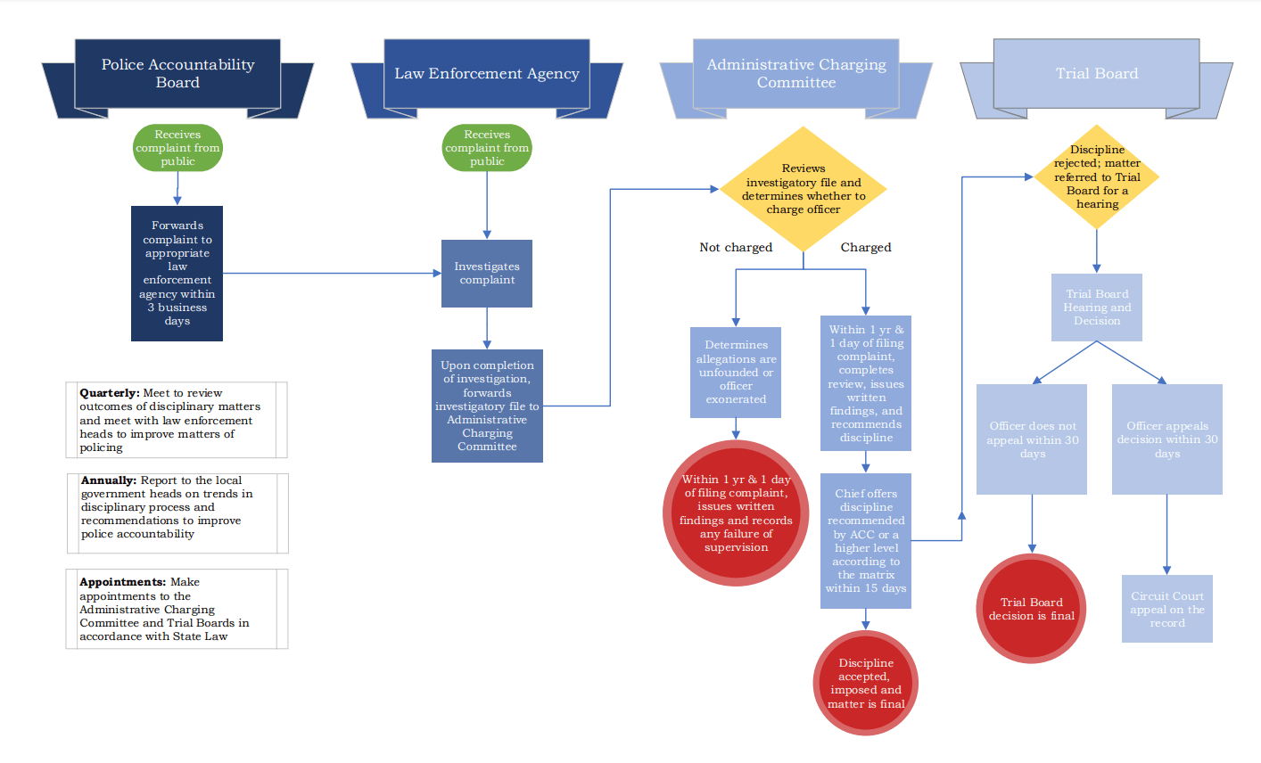
Frederick County Police Accountability Board has the following duties: 

  1. Hold quarterly meetings, and additional meetings, if necessary, with heads of law enforcement agencies and otherwise work with law enforcement agencies with jurisdiction in the county and with Frederick County Government to improve matters of policing.
  2. Appoint civilian members to Charging Committees and trial boards.
  3. Receive complaints of police misconduct filed by members of the public.
  4. On a quarterly basis, review outcomes of disciplinary matters considered by Charging Committees; and
  5. On or before December 31 each year, submit a report to the County Executive and the County Council, and each municipality located within Frederick County that maintains a police agency.  The report:
     (a) Identifies any trends in the disciplinary process of police officers in the County; and
     (b) Makes recommendations on changes to policy, training, or supervision that would improve police accountability in the County.


Members Expectations and Terms
 To the maximum extent practicable, the membership of the board shall reflect the racial, gender, and cultural diversity of the county as well as representation from communities that experience a higher frequency of interactions with law enforcement, including but not limited to people who are Black/African American, Latino, and lesbian/gay/bisexual/transgender/queer (LGBTQ), first or second-generation immigrants, people with disabilities, people with behavioral health concerns, and people who have experienced homelessness. 

Appointees to the Board will serve staggered terms of 3 years, subject to initial appointments as follows:  

  • 3 appointees shall have a term of 1 year,
  • 4 appointees shall have a term of 2 years, and
  • 4 appointees, one of which shall be the chairperson, shall have a term of 3 years.

Members may be reappointed but may not serve more than 2 full consecutive 3-year terms.

An individual may not be a member of the Board if:

  1. They are, or an immediate family member is, an active police officer as defined in Section 3-201 of the Public Safety Article of the Annotated Code of Maryland, or
  2. They have been convicted of, or received a probation before judgement for, a felony or a misdemeanor with a statutory penalty of more than 2 years.


Additional requirements, and expectations of members of the Board include: 

  • Attendance at meetings, which will be held quarterly, but could be monthly or more, if needed. 
  • Complete formal and State-required training with the with the Maryland Police Training and Standards Commission, as well as any future training deemed necessary. 
  • Maintain the confidentiality of all Board matters related to individual complaints until final disposition and all appeals have been exhausted.
  • Be subject to the Frederick County Ethics Law found here.


For more detail and information, individuals may review the enacted Police Accountability Board Law here




PAB Flow Chart